TMS Relay – Automated Reporting for Long-Term Care Pharmacies
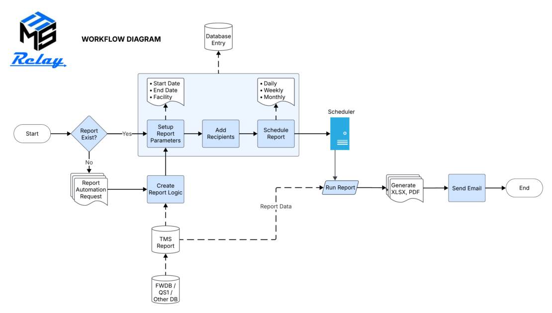
Eliminate manual reporting tasks with TMS Relay, the fully automated reporting solution designed for Long-Term Care Pharmacies. TMS Relay seamlessly extracts data from SQL databases and Pharmacy Management Software platforms like FrameworkLTC and QS/1, transforming raw data into professional, branded Excel or PDF reports—ready to be delivered to the right recipients at the right time.
Key Features & Benefits
✅ Fully Automated Reporting – No more manual data extraction, formatting, or emailing. TMS Relay does it all.
✅ Seamless Integration – Connects with FrameworkLTC, QS/1, and any other SQL-based databases.
✅ Customizable Scheduling – Run reports every minute, hour, day, week, month, or on specific days.
✅ Branding – Automatically formats reports with your company’s branding, including logos and custom fields.
✅ Multi-Format Support – Save reports as Excel or PDF for easy sharing.
✅ Recipient Management – Add, edit, or remove recipients with ease.
✅ Detailed Report Logs – Track when reports were sent and to whom.
✅ On-Demand Report Execution – Run any report manually when needed.
✅ Seamless Integration – Connects with FrameworkLTC, QS/1, and any other SQL-based databases.
✅ Customizable Scheduling – Run reports every minute, hour, day, week, month, or on specific days.
✅ Branding – Automatically formats reports with your company’s branding, including logos and custom fields.
✅ Multi-Format Support – Save reports as Excel or PDF for easy sharing.
✅ Recipient Management – Add, edit, or remove recipients with ease.
✅ Detailed Report Logs – Track when reports were sent and to whom.
✅ On-Demand Report Execution – Run any report manually when needed.
With TMS Relay, your pharmacy’s data works for you—accurate, timely, and effortlessly delivered.